由於次氯酸水業者常常說日本厚生省也允許次氯酸水用在食物上,並且安全無慮。我們就來看看日本厚生労働省對於次亜塩素酸水(次氯酸水)的食品衛生規定到底為何?
以下資料均來自日本厚生労働省 薬食審第0327003号(平成14年3月27日)
薬事・食品衛生審議会食品衛生分科会報告について
平成14年3月27日に、標記委員会を開催し、平成12年11月30日付厚生省発生衛第328号をもって諮問のあった食品添加物の指定等については、審議の結果下記のとおり決議したので報告する。
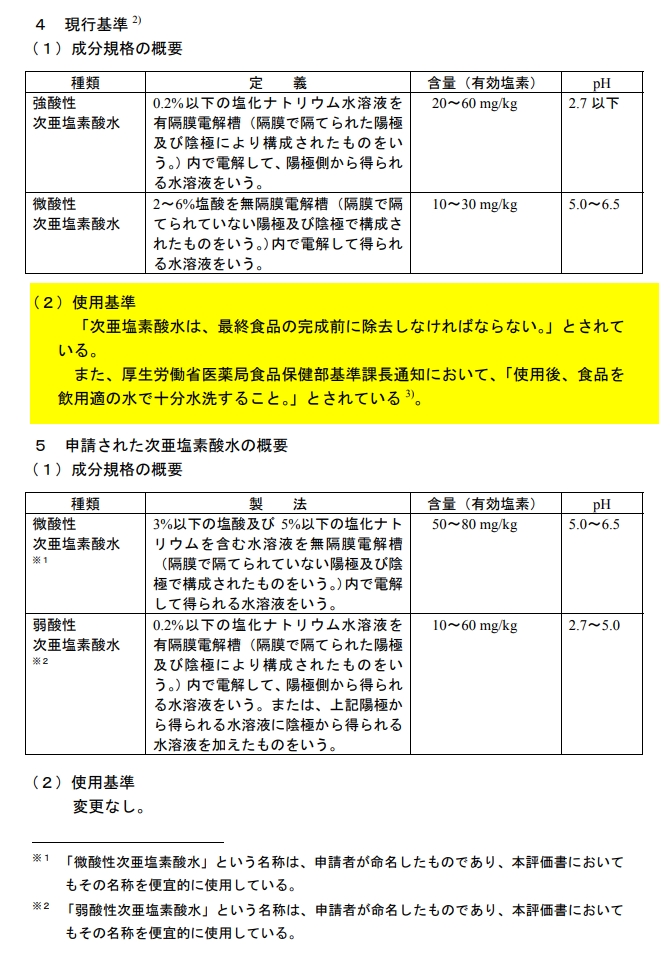
次亜塩素酸水の使用基準 (次氯酸水的使用標準)
最終食品の完成前に除去すること。(最終在食品完成之前,必須完全去除。)
啊! 日本厚生労働省開頭就來這一句了……
然後下一段日本厚生労働省還幫我補刀!
定義
本品は、塩酸または食塩水を電気分解することにより得られる次亜塩素酸を主成分とする水溶液である。(本次所指的次氯酸水是指『利用鹽酸或食鹽水,經電解而獲得的以"次氯酸"為主要成分的水溶液』)
所以其他的你們可以自行點取連結去看看,日本厚生労働省 薬食審第0327003号

因此可以看出日本厚生労働省對於次亜塩素酸水(次氯酸水)的食品衛生規定,跟美國FDA一樣,請不要殘留於食物或接觸到食物。
另外還有
食品衛生法施行規則及び食品、添加物等の規格基準の一部改正について.平成 14
年 6 月 10 日付け食基発第 0610001 号 跟 食品安全委員会 添加物専門調査会 添加物評価書 次亜塩素酸水
使用基準
「次亜塩素酸水は、最終食品の完成前に除去しなければならない。」とされて
いる。
また、厚生労働省医薬局食品保健部基準課長通知において、「使用後、食品を
飲用適の水で十分水洗すること。」とされている。
上面的日文翻成中文的翻譯就是
使用標準
『次氯酸水是在最終食品完成前要完全去除至無殘留。』
另外厚生労働省医薬局食品保健部基準課長通知『該食品要用飲用水充分清洗。』


電視故意忘了說,日本法律規定是必須完全去除
然後旺旺集團底下的中視 節目卻是說日本食品大廠都有使用次氯酸水做食品級機械的消毒,可是卻故意忘了說『依照規定,在食品完成前,是不可以有任何次氯酸殘留的!』
為何? 因為旺旺集團就是水神的母公司! 相對的你在中天的節目看到大力推崇次氯酸水,然後不講殘留,不敢列出正式的法規,不說明 pH值 5-6的主要原因,那就是在故意的在隱瞞其實對人體有害的訊息跟資訊。

就以【日本厚生労働省對於循環式浴槽におけるレジオネラ症防止対策マニュアルについて】來說
上面的翻譯就是以日本厚生労働省的循環式浴槽的對應退伍軍人症的防止策略!
也就是旅館業者如果使用循環式浴槽要如何進行消毒來避免退伍軍人症。
其中就有以次氯酸來舉例! 然後下面這個表要說明因為鹼性的溫泉水,會造成氯系藥劑的消毒效果降低的原因為何? 原因就是次氯酸溶液或次氯酸鈉溶液的pH值會決定『殺菌力の強い次亜塩素酸(HClO)』的濃度!
然後為何說是『殺菌力の強い次亜塩素酸(HClO)』呢?
因為其比次亜塩素酸離子(CIO-)的殺菌力強100倍!
次氯酸水跟次氯酸鈉水的主要組成之殺菌力的強到弱:
HClO > Cl2 >CIO-
然後依照該規定
・浴槽水の消毒に用いる塩素系薬剤は、浴槽水中の遊離残留塩素濃度を、1日2時間以上0.2~0.4mg/Lに保つことが望ましいこと。
也就是如果使用氯系藥劑做循環系的浴槽水質淨化,你的氯離子濃度也是要很低的! (也就是如果使用次氯酸水,在浴槽水質的次氯酸濃度要大幅降低至無害。而不是真的你可以大幅使用次氯酸水給客人泡,這會出大事的!

日本pH與HClO的關係表,pH值越低,HClO濃度越高,殺菌力越好,也就表示其強氧化性越好! 那就代表很好不是嗎?
是沒錯! 那是對殺菌而言的話,但這殺菌你也可以翻譯成『強氧化性』、『毒性』、『細胞殺傷力』,這是一體多面的意思!
原因就是不管是次氯酸水或次氯酸鈉水也好,其殺菌原理都一模一樣,都是靠水溶液解析出的強氧化劑去將『接觸到的細胞』氧化殺死! 你解析出的氧化劑越強,那殺菌力越強,也相對的,如果接觸到你的細胞,它的傷害力也就更強!
為何? 因為次氯酸是強氧化劑,根本不可以接觸到為有機物組成的人體! 而且化學的規則就是『氧化劑越強,就越不該直接碰觸!』
那何謂強氧化物,舉例就是氟氣、臭氧、氯氣、高錳酸鉀、過氧化氫、次氯酸鈉、次氯酸、二氧化氯等。這些其是都是人體不該直接接觸的物質。

然後pH值 5-6跟水果酸度差不多就表示無害嗎? 這是化學白癡才會有的想法! 化學物質有害無害,從來就不是以pH值來換算! (pH跟pOH只是在計算H+離子跟OH-離子的水溶液解離濃度。)
然而次氯酸鈉水只要多加一點鹽酸(HCl),就可以把pH值降低~! 然後就漸漸的會變成次氯酸水。如果鹽酸加太多,那pH值就很容易『超過』pH 6.0,就像水神標榜的pH值5-6,這表示鹽酸加很多,加到該水溶液變成幾乎全是HClO的超強氧化劑!
就連衛福部的截切生鮮蔬果衛生操作參考手冊都有說明這個pH值調整的原理

可是如果全部都轉成HClO的最大問題是,其為強氧化劑,所以就很不穩定,不能見光、高溫,甚至存放在很短時間內就會自行分解。(這一段有沒有在次氯酸水的電視節目看到啊?)
所以像是花王、白蘭這些清潔劑大廠,當然會製作好存放、好保存、且安全性高的次氯酸鈉水,而非次氯酸水。(是的! 在清潔劑來說,次氯酸鈉水作為市售消毒水,讓客人自行稀釋,反而是最安全且便宜的,並且這類商品有詳細的使用說明注意事項。)
所以對我來說,我要將次氯酸鈉水變成次氯酸水+NaCl(食鹽)的話,並且pH值5-6,我只需要添加適量的HCl就好! 就跟那些廠商一直在強調他們是利用食鹽水電解出來的一樣。
為何? 食鹽水電解之後就是
NaCl=Na++Cl-
H2O =H++OH-
所以我要製作HCl或NaOH都很簡單!
甚至也可做成
2NaCl+2H₂O===電解====2NaOH+H₂↑ +Cl₂↑
然後HCl跟NaOH接觸之後就是NaCl和NaClO(次氯酸鈉),然後多加點HCl,就又變成NaCl和HClO。
然後用氯氣打進水中,也是可以製成鹽酸跟次氯酸
Cl2 + H2O ↔ HCl + HClO
所以有一大堆方法來製作次氯酸, 可是次氯酸這東西是強氧化劑,只要接觸到任何物質都會進行氧化還原反應
2 HOCl(aq) + 2 H+ + 2 e− ⇌ Cl2(g) + 2 H2O E=+1.63V
也就是次氯酸會找你的細胞、病菌的細胞、你小孩手上的細胞,搶走電子,搶走H+,最後生成氯氣跟水。然而氯氣也是強氧化劑!
所以我是不可能在家裡製作次氯酸物質或次氯酸鈉水! 這等於慢性自殺!
而且我有寫一篇文章,來證明次氯酸的確比次氯酸鈉的氧化性來得強
[討論]有關二氧化氯水、次氯酸水、臭氧水的強氧化性
次氯酸HClO也就是次氯酸水商品的主要成分的標準電極電位為
HClO + H + + e ⇌ 1/2 Cl2 + H2O E° (V)為+1.611V
HClO + H+ + 2 e ⇌ Cl– + H2O E° (V)為+1.482V
然後我們從小就一直教導的千萬不可以接觸氯系強氧化劑【氯氣Cl2】的標準電極電位為
Cl2(g) + 2 e− ⇌ 2 Cl−, E° (V)為+1.36V
你們既然都知道次氯酸水(HClO)比次氯酸鈉水(NaClO)強,也比氯氣Cl2還強,那同樣是氯系的強氧化劑,並且是靠氧化反應殺菌力超級強的物質,那怎麼可能對人體的傷害為無害?
如果你從前面就開始看不懂? 那你為何敢買比雙氧水跟氯氣、次氯酸鈉水還強的強氧化劑去乾洗手? 甚至噴在臉上,還說可以喝下去?
所以囉,那些號稱『用食鹽製成的次氯酸水是無害的,可以直接吃下去』的愛用者或業者,你們可以去告日本厚生労働省了!
人家總經理都喝給你看了,而且強調沒有叫人喝下去!!(看看川普) 再查日本是有一樣成分的商品在http://mscompanyk.co.jp/business/cela/ ,雖然餘氯不同,用途也跟水神的說法差不多(可以噴手)。就跟海水一樣當然不能多喝,但是吃到一點或"誤食"不會有多大問題,這點很難理解嗎? 當然,如果誤食的定義擴大到喝下1公升也算,那確實不行
讚讚
也幸好他們這樣搞,我們才能得知水神的濃度只有10~20ppm, 整瓶幾乎都是水。
而且就連出廠濃度也低於日本廠商『號稱』可殺菌濃度30~60ppm,更別說台灣政府的標準200ppm.
超低濃度又加上透明pet材質,真的只有白癡回去買跟支持。
讚讚
雖然還沒有要到對新冠病毒的檢驗報告,但是目前有貼的對腸病毒有用的報告還是在官網上的,如果對疫情毫無用處我覺得是非常嚴重的問題!您這麼了解難道不應該去舉發嗎?
政府應該直接提醒沒用吧!?
另外,從你本文上來看根本也沒完全弄清楚就在發表看起來很專業的文章
你是要怎樣要求多數民眾搞懂這些事情?
去買的是白癡?那你沒搞懂也沒跟業方求證就寫這篇算什麼?
能不能不要用攻擊性字眼?
網上也有看過很多人拿論文來比較說濃度太低
因為政治問題,這產品太多文章在攻擊了(80%都是汙衊,20%我還在求證中)
所以在網上消息信賴度很低的情況下,能不能直接拿水神 直接噴在有武漢肺炎病毒物體上明顯比75%酒精差的報告出來?
讚讚
國中就教過的東西,就有如你去喝稀釋的洗碗精。
你知道那位總經理直接在新聞對全民的基本知識嗆聲的時候,就是嚴重的公關問題了嗎?你們到底是在護航甚麼?
孩子的身體更脆弱更敏感,好好地用酒精就好,用次氯酸水還沒有用深色容器包裝來保存這種化學物質,真的非常奇怪。
明明就是不能在透光容器中,還有人因為與食品包裝相同而誤喝送了醫院。
有了這個例子,真真實實的傷害擺在眼前,卻要視而不見政府的保護,你們到底是在演哪一齣?
水神的自尊與人民的健康再添秤上做比對,還有趁機賺一筆國難財而妖言惑眾的舉動之類的,哪個比較嚴重?
哪一個比較要優先重視?
有些媒體記者的立場相當明顯,三番兩次的,每天重複地,一直問同樣的問題,使得現場所有人都感到疲乏不已……
唯一解決辦法就是說他們想聽的,不然那些人不會停止!
然後這並不是甚麼噢!就是能用嘛!破解迷思了!我最棒!我最專業!
那你們去當呀?
迷思早就在基本知識中就已經破解了,那些人充其量只是想聽自己的答案……而已!
然後厚臉皮的動用媒體,拿著不可思議的邏輯想打臉回去。
甚至打到我們的教育部去的,還打到日語與美國甚至是其他國家的食品衛生規定去。
那麼低濃度根本沒用,甚至它們的主打喝了不受傷害也是話術,別人、大家,都把證據提出來了,擺在那裡,好好的攤著。
YU你真的不用在那邊掙扎,很難看。我們都不希望有民眾被你硬要強扯出來的東西誤導,可以嗎?可以清醒了嗎?
我不會去喝,也不會給我的孩子稍微「誤食」來個體內消毒,甚至噴在我孩子的皮膚上。
他們更脆弱!更敏感!我不敢用這種會對人體造成傷害化學物質
甚至是稀釋後沒有到消毒標準的消毒劑,那還叫消毒劑嗎?
用酒精至少用起來安心,也不用怕被孩子當礦泉水喝。
就這樣,人為父母,多少想想,還要成為榜樣呢。
讚讚
美國環保署早就核准次氯酸水可殺死新型冠狀病毒
讚讚
請問多早?近期日本在上個月才公布建議濃度,並且告知噴霧使用無法證實有效果。
為何那些廠商在疫情初期就推出一堆號稱對中國武漢肺炎有效防禦的次氯酸水商品,而且絕大部分都沒有告知有效濃度,也沒有台灣政府的醫療用品許可,廠商就推薦噴在人體上或漱口使用?
非法、違法、虛假宣傳!這是我在台灣所看到的絕大部分次氯酸水廠商之行為。
讚讚
很簡單,我不會用沒經過「能達到目的」的認證與保障書的產物而浪費錢。
稀釋到消毒標準下的化學藥劑還叫消毒劑嗎?甚至原本只是環境與食品容器清潔劑而已。
他也不會增加你的抗體,而是無差別的對細菌、病原體、好菌、壞菌,人體的任何細胞造成傷害而已。
如果你要說這樣就可以符合「殺菌劑」的要求,那你至少到30~60ppm,而不是只有10~20ppm左右。
這感覺就只是摻了一點洗碗精或是漂白劑的一大桶水要來洗碗拖地一樣沒有用呀……
甚至無法排除次氯酸水微量食本身也會造的傷害。
「所以能用,但不建議用」
讚讚
看了你的文章我還是覺得你是斷章取義 我對這個東西也很有研究 我沒有個人網站 我的手機是 0939 747-998 歡迎我們一起來切磋
我只知道你的代號是IM5481
還是麻煩你打電話給我吧
讚讚
又再看到你的文章,很抱歉,我還是你的文章斷章取義。有空打個電話來,大家研究研究。你這樣子,只用一個代碼im5481,沒名沒姓,寫在網路上,我覺得不太負責。建議你去寫期刊吧,讓編審委員先審核你的內容,然後登在期刊上,可以放進國家圖書館哦。
讚讚
其實你嚴重的斷章取義,因為美國FDA早就聲明殘留次氯酸水的濃度是60PPM。在美式速食餐點的生菜就是這樣做的,而台灣好市多也聲明他們是用次氯酸水對生禽類消毒。
要打擊旺旺是你的自由,但實在沒必要無限上綱
讚讚