我們先看一下包裝醬油標示規定草案的主要內容
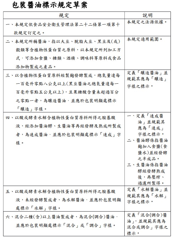
其重點在於定義了「釀造醬油」、「速成醬油」、「水解醬油」及「混合或調合醬油」,並規範其醬油包裝應為「釀造」、「速成」、「水解」及「混合或調合」字樣之標示。
但最大的問題還是成本跟價格~! 以及如何明確標示出醬油真正的好壞,才是此規定的真正精神。
醬油界最容易影響價格的因素有:
1. 醬油原汁濃度
2. 材料成本
3. 釀造製程/製作方式
然而此次規定草案只有集中『釀造製程/製作方式』
可是現在最大問題是醬油業界大都早就改成購買『純釀造的生醬油或醬液』來加工,以食鹽水做稀釋,並添加調味料、胺基酸,讓總氮量符合標準。這也是純『釀造醬油』,問題跟一瓶是完整天然發酵純原汁的醬油比較來說,兩者成本天差地別,但都是『釀造醬油』,從總氮量根本看不出差異。
為什麼?
很簡單,到時市場上標示成『速成』或『水解』的醬油,一定很難賣。所以業者一定會絞盡腦汁的想把醬油包裝成『釀造』,而且成本越低越好。
所以就有以下的新聞
防釀造醬油摻水賣 食藥署108年祭新制
http://e-info.org.tw/node/207909
食藥署食品組副組長許朝凱說,原本的草案中要求只有天然「麴菌」釀造的醬油,才能標示為「釀造醬油」,但有專家反映應強化其濃度及品質管理,因此另規範釀造醬油的總氮量須達每100毫升0.8公克以上,黑豆醬油總氮量每100毫升須達0.5公克以上,且果糖酸含量不得超過0.1%。
問題是在總氮量是可以作假的~!果糖酸是在驗化學醬油比例的。
所以食藥署提的另外規範,根本無法防制業者利用『釀造生醬油大量摻水』再加胺基酸或含氮量調味劑所製造出的低原汁比醬液稀釋醬油,而且一樣標示為『釀造醬油』。
而且有一種醬油是在醬油醪加入魚、貝、肉、海鮮一起發酵的醬油,其絕對是純釀造,其總氮量應該也是爆表,請問要標示成什麼醬油? 標示為『混合醬油』? 可是我沒有混合兩種醬油啊?
另外還有醬油加魚露的,我是要標示為『魚露』還是『混合醬油』? 比例界線為何? 超過多少為魚露,多少為醬油。
很明顯的這次新制依然還是有一堆問題,甚至廠商也是覺得困擾吧? 有的會想去鑽漏洞,有的可能不能開發新產品了,有的可能完全不知道怎麼定義自己生產的產品吧?
如果要斷絕的這類醬油業者專在『醬油名稱作文章』的陋習。
我個人建議改進方法如下:
- 請標示原汁比、稀釋比:
請跟果汁標示或跟純巧可力濃度一樣!原汁幾%就標示 幾%
讓敢賣『生醬油』、『純原汁』、『真生抽』、『無添加』的醬油業者,可以明顯顯示出產品差異。
而且也不是100%的醬油原汁才好吃,沒兩三下的功夫,這種純醬油還真不會用。
標示出原汁比,也方便讓消費者瞭解醬油廠商的等級分類為何? 這反而能讓消費者不用苦記什麼秋、夏、春、冬還是菊、竹、蘭,可以直接從原汁比就可以知道醬油等級的差異。
就連越南也是有標示濃度比或鹽度比的魚露。
我是很欣賞敢賣原汁醬油的業者啦,只是一般民眾真的無法從現有包裝標示來分別差異。
2. 請標示生醬油或醬液提供廠商,以及醬油代工廠商:
現在只有醬油代工廠商在幾家廠商有落實標示。但現在可沒有一家敢標示生醬油或醬液原料提供廠商,即使明明有使用他廠的釀造生醬油或醬液。
而且包裝醬油標示規定完成的話…..那『魚露』跟『蝦油』也該制訂標準了吧?
也歡迎大家來『公共政策網路參與平台』來發言:
https://join.gov.tw/policies/detail/efdca176-3c04-4eb8-b1dd-2204cbc05dc7#
包裝醬油標示規定草案 【發布日期:2017-10-16】 發布單位:食品組
https://www.fda.gov.tw/TC/newsContent.aspx?cid=5072&id=22482
包裝醬油標示規定草案總說明
醬油為國人重要食品,應用範圍甚廣,依其製程可區分為釀造醬
油、水解醬油、速成醬油及混合醬油等類別,為透明消費資訊及加
強醬油產品標示管理,爰依據食品安全衛生管理法第二十二條第一
項第十款規定,擬具「包裝醬油標示規定」草案,全文計六點,其
要點如下:
一、法源依據。(草案第一點)
二、本規定適用範圍。(草案第二點)
三、定義「釀造醬油」、「速成醬油」、「水解醬油」及「混合或
調合醬油」,並規範其應為「釀造」、「速成」、「水解」及
「混合或調合」字樣之標示。(草案第三點至第六點)





想發表感想嗎?