醬油製品之食品製造業者需取得衛生管理系統驗證
看來衛福部決心要讓醬油製品的製造業者全面工廠認證化了!
發布訂定「醬油製品之食品製造業者良好衛生作業指引」 【發布日期:2017-01-09】 發布單位:食品組
發文機關:衛生福利部
發文日期:中華民國106年1月9日
發文字號:部授食字第1051304440號
主旨:發布訂定「醬油製品之食品製造業者良好衛生作業指引」,請逕至本部食品藥物管理署網站(http://www.fda.gov.tw)「公告資訊」下「本署公告」網頁查詢,請查照並轉知所屬。
檔案下載
該文也直接做了醬油業界的專有名詞定義
一、本作業指引相關名詞定義如下:
(一) 醬油製品之相關食品業者:係指從事醬油相關製品(如醬
油、醬油膏等)之製造、加工、調配、包裝、運送、貯存、
販賣之業者。
(二) 醬油菌種:經人工選育、培養,用於生產醬油製品的微生
物,如 Aspergillus oryzae 或 Aspergillus sojae 等。
(三) 醬油麴:係指利用醬油菌種生長於原料上製作而成,得以
後續發酵並分解醬油原料蛋白質之麴菌。
(四) 醬油醪:醬油麴加入食鹽(食鹽水)並經發酵之半成品。
(五) 生醬油:醬油醪經發酵熟成後,再壓榨、過濾所製得。
衛生安全管理系統驗證
另外也已經開始規劃醬油業者必須取得『衛生安全管理系統驗證』
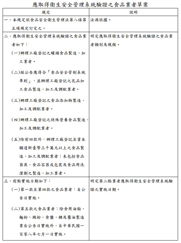
第二次預告訂定「應取得衛生安全管理系統驗證之食品業者」草案
二、應取得衛生安全管理系統驗證之食品業者如下
三、前點實施日期如下:
(一)第一款至第四款之食品業者:自公 告日實施。
(二)第五款之食品業者:除食用油脂、 麵粉、澱粉、食鹽、糖及醬油製造 業自公告日實施外,自中華民國一 百零八年七月一日實施。

老實講,新竹跟竹北衛生局是否應該要跑一下醬油廠做輔導呢?






想發表感想嗎?